Eiafans.com_环评爱好者

 找回密码
 注册

QQ登录

只需一步,快速开始

建设项目环评、验收信息公示平台
开启左侧

[环评公示] 上海肯德基有限公司湟普汇餐厅项目环保竣工验收公示

[复制链接]
crysta001 发表于 2017-3-22 10:27 | 显示全部楼层 |阅读模式
本帖最后由 crysta001 于 2017-3-22 10:28 编辑

目前本项目的环境保护各项手续齐全,特此申请项目环保设施竣工验收。

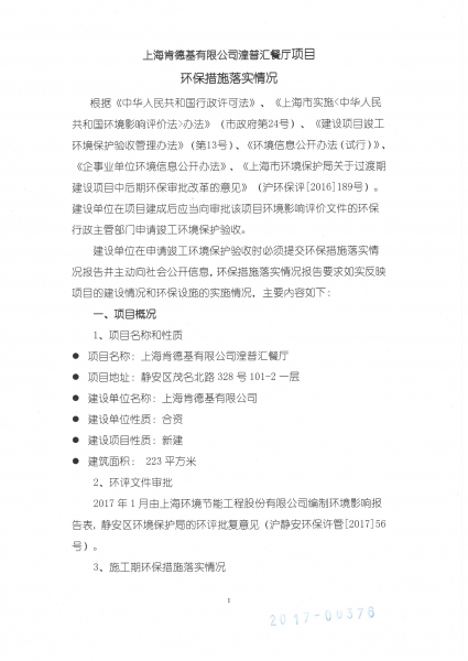
现将上海肯德基有限公司湟普汇餐厅项目环保措施落实情况公示如下:
1.jpg
2.jpg 3.jpg

您需要登录后才可以回帖 登录 | 注册

本版积分规则

关闭

热点推荐上一条 /1 下一条

2022年环境影响评价师辅导

联系我们|业务合作|手机版|Archiver|环评爱好者 ( 鄂ICP备06016596号-1 )

京公网安备11010502035293号

关注官方公众号

关注官方抖音号

GMT+8, 2025-11-21 11:13 , Processed in 0.158851 second(s), 27 queries .

Powered by Discuz! X3.4

© 2001-2023 Discuz! Team.

快速回复 返回顶部 返回列表