Eiafans.com_环评爱好者

 找回密码
 注册

QQ登录

只需一步,快速开始

建设项目环评、验收信息公示平台
开启左侧

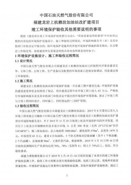
[验收公示] 中国石油天然气股份有限公司福建龙岩上杭赖坊加油站 竣工环境保护验收信息公示

[复制链接]
wdh444 发表于 2019-6-27 16:48 | 显示全部楼层 |阅读模式
中国石油天然气股份有限公司福建龙岩上杭赖坊加油站
竣工环境保护验收信息公示
按《建设项目环境影响评价政府信息公开指南(试行)》(环办〔2013〕103号)的通知要求,我单位在提交环保验收申请材料前进行公示。公示期自2019年6月27日起。
(一)建设项目概况
(1)项目名称:中国石油天然气股份有限公司福建龙岩上杭赖坊加油站改扩建项目
(2)建设地点:上杭县古田镇赖坊村县乡道古田线11公里500米
(3)建设性质:改扩建
(4)建设内容:建设4台加油机,3个卧式埋地双层储油罐(其中1个柴油罐,2个汽油罐),总储油量90m3,年总销售油量为2190吨。
(二)建设项目的建设单位的名称和联系方式
建设单位:中国石油天然气股份有限公司福建销售分公司
联系人:郭占硕
联系电话:15159063180
(三)运营期环保措施落实情况如下:
1、废水
本项目不设餐厅,食住全部在家。项目用水主要为加油场地冲洗废水、站内员工生活污水、外来人员如厕用水和绿化浇洒用水。
①场地冲洗废水
项目运营过程需对地面进行清洗,该加油站加油棚工作区域面积为205.00m2,加油站地面每月冲洗3次,产生冲洗废水18.8m3/a。
②生活用水
项目职工5人,均不住加油站内,则项目职工生活污水产生量约0.21t/d,即76.65t/a,(按年工作365天计)。
此外,外来如厕人数约50人次/天,则外来人员污水产生量为0.212t/d,即77.57t/a(按年工作365天计)。
生活污水、冲洗废水经化粪池处理接入市政污水管网排入古田镇污水处理厂。污水排放标准执行《污水综合排放标准》(GB8978-1996)中的三级标准,其中氨氮执行《污水排入城镇下水道水质标准》(CJ343-2010)表1的B等级标准。
③绿化浇洒用水:项目绿化面积约465m2,则绿化用水量为0.93t/d,年浇水120天,则年绿化用水为111.6t/a,绿化用水全部下渗、蒸发或被植物吸收,不外排。
2、废气
本项目产生的废气主要是加油站来往车辆产生的尾气,以及成品油的卸油、储存、加油过程将有少量的烃类物质以气态形式逸出,对周围大气产生轻微影响。
①汽车尾气
加油站进出车辆较多,会排放一定量的汽车尾气,以无组织的形式排放,主要污染物为CO、NOX、SO2、THC。因为车辆在站内行程较短,排放量小,对环境影响不大。
②油罐卸油大小呼吸、卸油、加油机作业等排放的非甲烷总烃。项目采用卧式埋地储油罐,油罐密闭性好和采用自封式加油枪及密闭卸油等方式,还设置有油气回收系统,根据油气回收系统检测报告(见附件8)得知系统密闭性、系统液阻、加油枪气液比均达标,可在一定程度上减少非甲烷总烃的排放,项目且项目所处位置较为空旷,空气对流程度较好,经过大气扩散后,对周边环境影响较小。
3、噪声
本项目主要是加油机、真空泵等运转产生的噪声、车辆进出加油站的噪声以及加油站产生的商业活动噪声,考虑各声源相距较近,将其作为一个复合声源考虑,加油站内噪声源强约为70dB(A),加油站内产生的噪声经墙壁隔音后,噪声在2米外可降到49 dB(A),可达到《工业企业厂界环境噪声排放标准》(GB12348-2008)2类标准(即昼间≤60dB(A)、夜间≤50dB(A)),对周围环境影响不大。
机动车辆产生的噪声主要跟车速有关,加油站站内车辆行驶时速低,车辆行驶过程产生的噪声较小,对周围环境影响不大,对周边敏感目标可能造成影响的是车辆鸣笛时的瞬发噪声。保证各加油机同时工作,减短车辆在加油站停留时间,加油站确保车辆出入畅通无阻,可有效降低车辆在加油站内发出高噪声的可能。
为了进一步减小项目产生的噪声对周围环境造成的影响,加油站应对出入区域的来往机动车辆严格管理,设置明显的减速,禁止鸣笛等标志,确保车辆进站时减速,加油时车辆熄火和平稳启动,严禁鸣笛,让区域的交通噪声降到最低。采取以上隔声降噪措施后,可确保项目产生的噪声不会对周围环境造成明显不良影响。
4、固体废物
本项目运营期固体废物主要是生活垃圾及生产固废。
①生活垃圾
项目员工定员5人,则项目生活垃圾产生量共约12.5kg/d,即4.56t/a,集中收集后由环卫部门统一清运。
②生产危废
废油及油渣:本项目贮油罐每三年清理一次,隔油池产生的废油和油罐油渣产生量约0.3t/次(0.1t/a),根据《国家危险废物名录》(2008年6月6日,环境保护部、国家发展和改革委员会令第1号,2008年8月1日实施),油罐内沉积的油渣和隔油池收集的废油属于危险废物,编号为HW08(废矿物油);
废消防沙:一旦有使用消防沙后,暂存于隔油池中,根据《国家危险废物名录》(2016年8月1日实施)隔油池收集的废油和清洁地面油渍的消防沙属于危险废物,编号分别为HW08 900-210-08(废矿物油)、HW08 900-249-08(含矿物油废物),这些危险废物通过站区电子系统上报至总公司委托福建鸿源环保产业有限公司统一即时转运处理(危废协议见附件7、危废处置单位营业执照见附件5、危废经营许可证见附件6)。
5、环境风险:
加油站储存的油品为易燃易爆物品,存在一定的泄漏、火灾、爆炸风险。如发生油料泄漏或火灾事故,将对周围环境造成危害性污染,同时生产装置均具有潜在危险性,在施工、调试、运行、检修等工作环境中均存在一定风险。建设单位已配备一定数量的应急物资进行预防,中国石油天然气股份有限公司福建龙岩销售分公司正在编制突发环境事件应急预案。
(五)公众提出意见的主要方式
单位和个人可以通过信函、传真、电话等方式向建设单位发表相关意见和建议,本次征求意见时间从信息公布后30天内(含节假日),建设单位将把公众意见和建议汇总在该项目环保竣工验收报告表中,并将公众意见、建议向国土部门和有关环境保护行政主管部门反馈。
建设单位:中国石油天然气股份有限公司福建销售分公司
公示时间:2019年6月27日

验收小组工作人员名单.jpg
验收其它说明事项1.jpg
验收其它说明事项2.jpg
验收其它说明事项3.jpg

【验收小组意见】.pdf

119.64 KB, 下载次数: 20, 下载积分: 金币 -15 个

上杭赖坊加油站改扩建项目验收监测报告表.pdf

14.78 MB, 下载次数: 53, 下载积分: 金币 -15 个

您需要登录后才可以回帖 登录 | 注册

本版积分规则

关闭

热点推荐上一条 /1 下一条

2022年环境影响评价师辅导

联系我们|业务合作|手机版|Archiver|环评爱好者 ( 鄂ICP备06016596号-1 )

京公网安备11010502035293号

关注官方公众号

关注官方抖音号

GMT+8, 2026-4-18 06:30 , Processed in 0.109668 second(s), 26 queries .

Powered by Discuz! X3.4

© 2001-2023 Discuz! Team.

快速回复 返回顶部 返回列表