Eiafans.com_环评爱好者

 找回密码
 注册

QQ登录

只需一步,快速开始

建设项目环评、验收信息公示平台
开启左侧

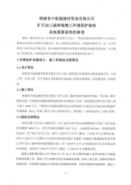
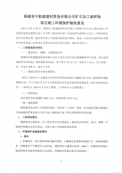
[验收公示] 福建省中航建建材贸易有限公司矿石加工破碎场 竣工环境保护验收信息公示

[复制链接]
ENUUA 发表于 2019-8-19 09:14 | 显示全部楼层 |阅读模式
福建省中航建建材贸易有限公司矿石加工破碎场
竣工环境保护验收信息公示
按《建设项目环境影响评价政府信息公开指南(试行)(环办〔2013103)的通知要求,我单位在提交环保验收申请材料前进行公示。公示期自2019819日起。
(一)建设项目概况
1)项目名称:矿石加工破碎场
2)建设地点:龙岩市武平县岩前镇峰贵村大凹岌
3)建设性质:新建
4)建设内容:年产碎石55万立方
(二)建设项目的建设单位的名称和联系方式
建设单位福建省中航建建材贸易有限公司
联系人:范崇祥
联系电话:18650839972
(三)施工期环保措施落实情况如下:
1、废水
初期雨水:项目原料堆场为露天堆场,大量降水会使原料堆场产生一定量的淋溶水,初期雨水产生量约为18.697m3,建设单位已建设沉淀池(40m3),初期雨水经场区建设的雨水导流沟收集进入沉淀池,初期雨水收集沉淀后达标排放。
生活污水:项目职工8人,无人住厂,年工作300天,产生的生活污水量为0.32t/d96t/a。生活污水依托场地原有建筑的三级化粪池(10m3)处理后使用蓄污设施储存后用于项目场地西侧和南侧的林地浇灌。
2、废气
厂区内原料及成品堆场在堆放过程中产生无组织粉尘,堆放过程中使用雾化防尘机抑尘,抑尘效率达70%以上,有极少量无组织粉尘排放,未及时加工和运走的石料用防尘网遮盖。
原料在卸料的过程中产生无组织粉尘,装卸、堆放过程中采用喷淋洒水器进行喷淋抑尘,抑尘效率达70%左右,只有少量无组织粉尘排放
原料在破碎、筛分、输送带输送等输送过程产生粉尘,原料在进入破碎过程时经过雾化除尘机除尘处理后,含水率较高,粉尘产生量会减少,此工序抑尘效率达70%左右,只有少量无组织粉尘排放
原料运输到生产场地和成品碎石运出场地时,重型车辆行驶将产生扬尘,每天对汽车行驶路面勤洒水4~5次,使空气中粉尘量减少70%左右,可以达到很好的降尘效果。
3、噪声
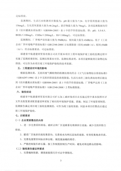
项目噪声主要来自破碎机及振动筛等设备产生的机械噪声。项目破碎设备三面围挡和对筛分设备减震处理,根据监测结果得知,通过以上措施项目厂界可满足《工业企业厂界环境噪声排放标准》(GB12348-2008)中的2类标准,对周边环境影响不大。
4、固体废物
项目产生的废机油经收集后暂存在危废贮存间,回用于机械润滑,不外排。
生活垃圾:垃圾采取袋装分类收集后统一由环卫部门处置。
(五)公众提出意见的主要方式
单位和个人可以通过信函、传真、电话等方式向建设单位发表相关意见和建议,本次征求意见时间从信息公布后30天内(含节假日),建设单位将把公众意见和建议汇总在该项目环保竣工验收报告表中,并将公众意见、建议向国土部门和有关环境保护行政主管部门反馈。


建设单位:福建省中航建建材贸易有限公司
公示时间:2019819

小组名单.jpg
验收意见1.jpg
验收意见2.jpg
验收意见3.jpg
验收意见4.jpg
其他说明事项1.jpg
其他说明事项2.jpg
其他说明事项3.jpg
其他事项说明4.jpg

矿石加工破碎场验收报告表2019-8.19.pdf

4.26 MB, 下载次数: 14, 下载积分: 金币 -15 个

您需要登录后才可以回帖 登录 | 注册

本版积分规则

关闭

热点推荐上一条 /1 下一条

2022年环境影响评价师辅导

联系我们|业务合作|手机版|Archiver|环评爱好者 ( 鄂ICP备06016596号-1 )

京公网安备11010502035293号

关注官方公众号

关注官方抖音号

GMT+8, 2026-4-17 09:25 , Processed in 0.073707 second(s), 26 queries .

Powered by Discuz! X3.4

© 2001-2023 Discuz! Team.

快速回复 返回顶部 返回列表